Deye im Inselbetrieb betreiben

Hallo, ich plane ein Umbau von derzeit Growatt einphasig auf Deye 12KW dreiphasig.
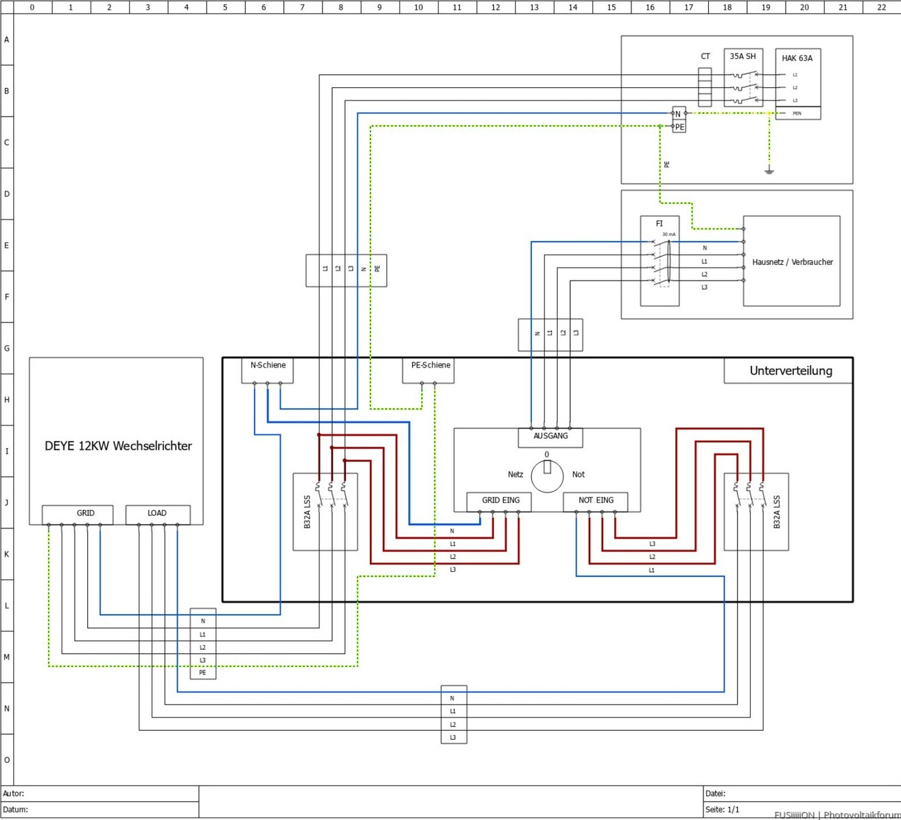
z.Z ist es so, wenn der Growatt keine Spannung liefert, schaltet eine Schützschaltung mit Zeitverzögerung auf Netz um. (der Growatt hat kein Netzanschluss) Diese Art der Umschaltung würde ich für den Deye gerne weiter nutzen. (Schütze natürlich 3phasig umrüsten) Nun sollte ja bei einer 3phasigen umschaltung die Null-abschaltung vor, bzw. nacheilend sein. Nun weiß ich nicht wie ich das realisieren soll? (solch ein automatischen China Transferschalter möchte ich ungerne nutzen)

LG

OK nochmal

WAS willst Du?

WAS hast Du?

auf die schnelle würde ich sagen Du hast einen Stromanschluss an das Grid, möglicherweise dreiphasig, und dann ist der Ausdruck Insel irreführend weil Inselanlagen KEINEN Stromanschluss haben.

Sollte meine Vermutung richtig sein dann lass das mit Umschaltung/Schütze etc.. das kann der Deye... besser.... sicherer...und legal

Ja klar ist ein Netzanschluss vorhanden. Der WR soll im Inselbetrieb laufen, die Umschaltung erfolgt vor dem Wechselrichter in einer ATS Box. Per Definition ist das zwar keine Insel, aber trotzdem ein Inselbetrieb.

OK
wenn Du den Deye vom Grid trennen willst, kannst Du ihn manuell z.B. damit

vom Grid trennen und wenn Du manuell und/oder elektrisch machen willst kannst Du es damit machen

eine ATS-Box braucht es nicht.

das ist ja das Problem, der Hager ist 3 polig, die Nullleiterverbindung bleibt bestehen (weiß nicht ob das zu einem Problem führt). Der Henschen ist 4polig, der könnte den Null auch schalten, aber nicht nach,-bzw. voreilend. Dadurch könnten 230V Stromkreise kurzzeitige 400V Spannungsspitzen erleiden (Nullleiterabriss)

um den Neutralleiter kümmert sich der Deye er hat dafür alles notwendige an Board.

Die Nachhängende/Voreilende Neutralleiter Geschichte ist wichtig wenn du einen manuellen Bypss um den Deye herum haben willst (was immer zu empfehlen ist) dazu hat sich der Sontheimer bewährt

den kann man auch in der Null Stellung verwenden um den Deye manuell in den Inselbetrieb zu zwingen.

Der Sonheimer ist schon vorhanden, mit dem wird gewählt ob Netz oder WR auf die Verteilung geschaltet wird. In Null Stellung bewirkt der gar nichts, da ist im Haus alles Tot. Der WR bekommt kein Netzanschluss. Ich brauche eine automatische Umschaltung (3 Phasen + Null). Falls der WR abschaltet, weil Fehler, Defekt, BMS Abschaltung, oder was auch immer, umgeschaltet wird auf Netz. Das ist nur für den Störfall, im Normalbetrieb wird über den Sonheimer von Hand umgeschaltet.

ja man kann den Sontheimer so oder so anschliessen.

üblicherweise ist der Deye so angeschlossen

da kann man dann mit dem Sontheimer auf der einen Stellung NETZ den Deye gridparallel betreiben (und an ihm herumbasteln) ohne das die Ehefrau was merkt oder in der anderen Stellung NOT den Deye so betreiben das er als USV Anlage ein Blackout abfängt.

Die Stellung Null ist dann wie du schreibst das Haus stromlos um da was zu basteln.
den Zwangs Blackout kann man über die oben genannten Schalter / Relais oder (was ein gewissen Missbrauch bedeutet über den MCB (Leitungsschutzschalter) machen der vor dem Grid Eingang des Deyes hängt.

Also ist der Deye gridparallel "Sontheimer NETZ" kann er abkacken und es merkt keiner
ist der Deye gridseriell "Sontheimer NOT" kann das Grid abkacken und es mekt keiner.

das reicht den meisten da draussen.

1 „Gefällt mir“

Der Deye ist ein HybridWR.

Damit ist "Inselbetrieb" möglich, aber eine Anmeldung der PV ist ebenso notwendig.

Wenn das nicht stört, der Deye hat "sozusagen" einen ATS integriert - um es vereinfacht auszudrücken.

In Wirklichkeit schaltet der DEYE das NETZ bei Ausfall aus und läuft im Inselbetrieb weiter, versorgt das was am Load angeschlossen ist aus PV und/oder Akku.

Vermutlich speist der im "Normalbetrieb" Überschuß aus der PV in das Versorgungsnetz - was zu klären wäre ???

Das ist "etwas andersherum" als gedacht/gewünscht - vermute ich ?

Der "alte" ATS schaltete beim Ausfall der Inselversorung auf Netz um - es konnte NICHT eingespeist werden usw...

Einphasige Growatt Insel WR zB. SPF..... ES - haben ebenso eine automatische Netzumschaltung integriert und einen Grid Anschluß. Bei Inselausfall schaltet der Growatt voll automatisch auf Netzbezug - unterbrechnungsfrei.

Ein Schönheitsfehler ist der hohe Energieverbrauch dafür aus dem GRID - im Inselbetrieb :slight_smile:

Aktuell: Der Growatt ist ein reiner Inselwechselrichter, der kann nicht einspeisen, und ist auch nicht gewünscht. Nachdem der WR mal mit Fehlermeldung ausgestiegen ist ohne auf Netz um zu schalten, habe ich ihn vom Netz gerennt und eine Schützschaltung davor gebaut die Nach 5 sek. auf Netz schaltet wenn der WR nichts mehr liefert. Ist also eine reine Sicherheitsmaßnahme, das nicht nochmal das ganze Gefriergut auftaut.

Der Deye ist kein Inselwechselrichter.

Spielt Legalität keine Rolle, könnte der "Funktionieren" - nur wird der interne Fehlerfall vermutlich auch nicht abgedeckt.

Auch da hilft kein manueller Umschalter, aber ein ATS......

Es gibt ATS zu kaufen

Die Funktion ist, Verbraucher auf das vorhandene Netz zu schalten. Sind zwei "Versorgungsnetze" vorhanden, wird das erste priorisiert.

Gesucht wird also ein dreiphasiger Inselwechselrichter mit zusätzlichem ATS

Der Deye ist doch ein Hybrid, kann somit also auch Insel, und ist in DE zugelassen. Ein manueller Trennschalter ist vorhanden, warum also illegal?
Ja ein ATS Umschalter ist gesucht, versuche ich von Anfang an zu erklären, z.Z ist die ATS Box einphasig und muss nun 3phasig werden. Was ich bisher an fertigen ATS Boxen gefunden habe, scheinen mir dort überall diese automatischen chinesischen Transferschalter verbaut, auf die ich eigentlich nicht setzen wollte.

Illegal weil mit geringem Aufwand Einspeisen in das Netz möglich ist. Aks Hybrid WR mit Ersatzstrom an einer angemeldeten PV kein Thema.

Da ist eher kein Spielraum für reine Inselanlagen

Es ist auch egal ob man langsam fährt, es ist nicht erlaubt mit einem Kraftfahrzeug auf dem Radweg zu fahren.

Hybrid WR sind für Inselanlagen ungeeignet, vollkommen zurecht.

Ein ATS muss! die technisch notwendigen Eigenschaften erfüllen.

Diese können bestimmt irgendwo nachgelesen werden. Hält der selbstgebaute diesen Stand, ist der damit zugelassen.

Das wird zB bei Verwendung entspechender Komponenten auch erreicht, oder man kauft einen zertifizierten ATS.

Lustig, die notwendigen Zertifikate sind bei den billigsten ATS draufgedruckt :joy:

Da versagt eindeutig der Zoll, der Staat lässt unkontrolliert unzulässiges Zeugs ungeprüft über die Grenze.....

Womit sich mir die Frage stellt, welche Zertifizierung ist real - VW hat gezeigt, Dreck kommt auch von innen und wird nicht geahndet.....

versteh ich nicht, nur weil ich nichts einspeisen will kann das ja nicht illegal sein?

erfüllen diese chinesischen Transferschalter das denn?
für den selbst gebauten ATS hab ich zumindest zugelassene Komponenten Namhafter Hersteller verendet.

Es spricht einiges dafür, einen ATS selbst zu bauen - ich bin da voll bei Dir, ....

Dann helfen Komponenten bei denen im Datenblatt zB "fur Netzumschaltung in Ersatzstromversorgung zugelassen nach IEC ..... steht.

Das in Kombination mit geeigneter Ansteuerung nach notwendigen Vorschriften und voilá.

Hab mir einige Chinadinger gekauft und angeschaut, benutzt.

Es ist schon cool, wie einige da reinhämmern und daß die teilweise mit 4Platzeinheiten problemlos zurechtkommen. Saugeil - aber kann kaum zugelassen sein. Das meint die einfache Betrachtung - geht gar nicht :joy:

Ich habe kein Interesse, bei etwaiger Prüfung doof dazustehen.

Kann jeder machen was/wie auch immer.

Du meinst du kannst einfach so jeden Scheiss hier verbreiten?

Der Hybrid-WR um den es sich hier dreht und von dem Du entweder keinerlei Ahnung hast oder Du hier nur herumtrollst ist absolut Inselfähig und wird als Inselanlage auf der ganzen Welt eingesetzt.
Das ist sogar in der Anleitungschön dokumentiert

und wenn es sogar Extra Menuepunkte gibt die den Grid Anschluss zum Generator Anschluss machen kann man in diesem Modus kein Grid mehr anschliessen

Ich verstehe, daß der im Inselbetrieb funktioniert

Mit der Möglichkeit auch ins Netz einspeisen zu können ist Manipulation möglich und damit sind Hybrid WR in der Welt als Insel WR betreibbar, aber nicht bei uns.

Das ist "leider" so

Das ist gelinde gesagt völliger Unsinn!

Weil ?

Soweit ich die TAB/VDE meine verstanden zu haben, steht da sinngemäß, Inselanlagen dürfen nicht durch Manipulation zum Einspeisen ins Grid "angepasst" werden können.

Das grenzt Hybrid WR damit vollständig aus, es sei es ist kein Netzanschluss vorhanden.

Dann ist aber doch auch kein ATS erforderlich :joy:

Der Kollege redet auch nur von Inselbetrieb ohne aktiven Gridanschluss.

Das er für eine Inselanlage seinen Stromanschluss deaktivieren und am besten das Kabel vom Grundstück zum Ortsnetz rausreissen lassen müsste ist so.

Deswegen wird trotzdem in tausenden von Beitragen von Inselanlagen geschrieben (seufz)

Der Deye Hybrid hat den NA Schutz, den "ATS Schalter" eingebaut er kann legal an das Ortsnetz angehängt werden, er kann einspeisen, er kann auch Nulleinspeisen weil das Einspeisen in vielen Regionen dieser Erde verboten ist, er kann aber auch ohne Gridanschluss eine 800 kW Inselanlage erzeugen (wenn man es braucht...)