Deye Hybrid 12 kw angekommen und installiert...Erfahrungen

@paule1334

FW Main:2005-1124-1807

HMI: 1001-C031

habe mal ein update auf 1140 und C037 gemacht. Unverändert

Hallo miteinander hier und frohe Weinachten euch.

Ich bin neu hier und habe mein Deye noch nicht bekommen und dementsprechend noch nicht installiert und kann deswegen noch keine Erfahrungen mitteilen :grinning:

Ich habe ein paar Fragen zu diesem WR,ich hoffe es ist Ok so (Ich wollte kein neues Thema aufmachen)

Ich habe seit 10 Jahren eine bestehende PV Anlage (10 KW) und ein ganz normalen String WR von Kaco 12 KW der den Überschuss einspeist soweit zur Ausgangsituation bei mir.

Vor 3 Tagen habe ich ein Deye Hybrid Wechselrichter SUN-12K-SG04LP3 EU 48V bestellt und eine 14KW Batterie dazu.

Ich möchte den Kaco 1:1 gegen Deye tauschen, weil schon Alles vorhanden ist (AC Absicherung Einspeise Vergütung usw.)

Natürlich will ich den Deye auch als Notstrom Lösung auch einsetzen.

Wie schließe ich den jetzt am besten an?

DC Kabel von Modulen ist klar, dann ACc seitig ist auch soweit klar also an Grid beim Deye anschließen.

Laut Handbuch wird beim Netzausfall nur Esatzlast (Load Anschluss) mit Strom versorgt.

Dort am Load Anschluss des Deyes haben manche hier so wie ich das schnell hier gelesen habe auch angeschlossen und dann über ein 0-Notstrom Schalter wird beim Netzausfall manuell umgeschaltet.

Ist es richtig so, das ich am Load auch ein 5 Adriges Kabel vom Deye WR zum Zählerkaten ziehen muss und dort den an dem 0-Notstrom Schalter anschließen muss welcher mit an der Stromverteilerschiene im Zählerkasten angeschlossen ist wo auch AC seitig der Strom vom Deye Grid Anschluss herkommt.

Oder habe ich jetzt einen Denkfehler im Kopf?

Mir geht momentan viel im Kopf rum deswegen frage ich so.

Danke und Grüße

Serg8

@x-ray

Hier sie Einstellungen:

Und um wieviel % SOC pendelt die Batterie ?

@x-ray Gestern hatte ich etwas sonne und die Battery wued auf 45% aufgeladen. Abends dann wieder auf 25% runter ( habe TOU umgestellt). Seit dem gehen immer so 27w raus und der soc ist jetzt auf 23% abgesunken. Die LowBat steht ja auf 20%. Mal sehen was dann passiert.

@drd86 Ihr habt doch gerne Wandlerverluste!

Von 16:30 Uhr bis 8:30 Uhr ist die Anlage normal aus, bei jetziger Ernte.

Dienstag hatte ich 98 % und habe dann ab 16 Uhr auf 82 % eingestellt. Um 18:30 Uhr dann hatte sie die 82 % erreicht. Dann wieder auf 99 %

So gestern und heute tümpelt er jetzt bei 86 % rum.

Wie kann man im Winter den Akku soweit runter fahren?

Kommt wirklich mal ein 5 stündiger Stromausfall, der Nachbar ohne Speicher kann sich vor lachen den Bauch nicht halten.

Dass die Batterie mit 20 Watt entlädt bis low battery scheint leider normal zu sein, ansonsten würde ich im Winter auch eher bei 60 bis 100 % als bei 25 rumpendeln. Wann und bei welchen Einstellungen er die TOU durch kurzes Nachladen hält und wann er bis low battery runtergeht hat sich mir auch noch nicht erschlossen

@x-ray

Ok. Laut Handbuch geht man ja eher davon aus dass wenn TOU erreicht ist die Batterie einfach auf standby geschalten wird und gut ist und er nicht ganz sanft auf die low bat grenzen runter geht. Habe schon gelesen das es mit direkter Batteriespannung als Vorgabe wohl nicht so sein soll. Aber das habe ich noch nicht ausprobiert.

Bei mir läuft Batv Einstellung. Wird TOU unterschritten, gehen trotzdem permanent 50-80w aus dem Akku raus. Eigenverbrauch des Deye? Hab ich noch nicht raus.

Wird der Lowbat Wert des deye dann erreicht/unterschritten, lädt er, unabhängig ob Grid charge aktiviert ist, geringfügig aus den Netz den Akku, ca. 100w.

Seit 3 Tagen läuft mein Deye Sun 12k zur Zeit an 5kWp PV mit 3 Pylontech US3000 Akkus (14,4kWh) und die meisten Fragen konnten durch Durchlesen der Deye-Hybrid-Threads hier im Forum geklärt werden. Die für mich in der Nacht nicht benötigte Notstromfunktion, die den Standbyverbrauch auf 120W hochtreibt, konnte ich durch ferngesteuertes Auftrennen der CAN-Kommunikationsleitung zwischen den Pylontechs und dem BMS Anschluss im Deye per Shelly Relais auf akzeptable 30W absenken. (Selbstverständlich muss ich beim Blackout dann von Hand den Akku aktivieren, indem ich das Relais brücke).

Nun meine Frage, die bislang noch offen ist: Im Lieferumfang aus November 23 lagen 2 Ferrit-Ringkerne dabei. Ein sehr grosser, durch den auch 2x 70qmm Niedervolt Kabel passen und ein kleiner, der für alle 3 CT-Wandlerkabel geeignet erscheint. Hat irgendjemand ein Schaubild beizusteuern, aus dem hervorgeht, welche Leitungen durchgeführt werden sollen und ob Windungen angelegt werden sollen?

Danke, mit sonnigem Gruß aus Kassel,

Martin

RTFM ?

Ja, mein f...ing manual war wohl einen Monat zu früh heruntergeladen worden, dort gibt es diese Hinweise nicht - sonst hätte ich hier nicht gefragt.

Soeben habe ich im Deye Parallelforum einen Downloadlink auf das aktuelle Manual sowie diese Grafik gefunden. Du warst hier schneller mit der Antwort, vielen Dank trotzdem. Nun gibt es auch in diesem Forum den entsprechenden Hinweis.

@sentry3 Sehr schön...

Demnach wollen wohl unsere Deye-CNesen, daß wir ihre fu....g Manual-Schriften wohl halbjährlich Korrektur lesen....
Vielleicht könnte sich mal der Deye-Vertreter für Europa, der sich hier im Forum schon des öfteren ein Stelldichein gegeben hat, hier mal melden und dazu mal Stellung nehmen...

@serg8 Prinzipiell richtig, ja. Schau dir mal das Video hier an, da habe ich das Ganze mal erklärt:

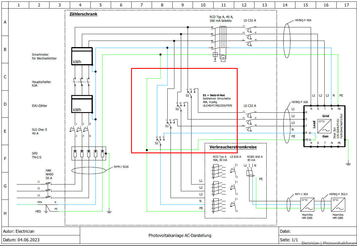
Hier ist auch ein Schaubild wie das verschaltet wird, habe ich jetzt mal aus dem PV-Forum übernommen:

[quote data-userid="5334" data-postid="173298"]



Diese Überheblichkeit zu glauben, dass hier irgendjemand etwas machen muss und sich zum Rapport bei Paule meldet, nur weil wir Deutschen den Deye als Super-Sparmodell für unsere PV-Lösungen gefunden haben. Gebt mehr Geld aus für europäische Lösungen oder lebt mit den guten chinesischen Produkte die dann eben an der ein oder anderen Stelle unseren "Standards" nicht entsprechen und sei es nur die nachbesserungswürdige Bedienungsanleitung.

[/quote]

Mein lieber junger Freund, bei Paule braucht sich keiner zum Rapport melden!

Das ist jedoch wohl eine Frage des Services zu informieren ,wenn sich etwas z. B. In den Bedienungsanleitungen ändert. Ich glaube nicht einmal die euro Distributoren von Deye werden über entsprechende Änderungen informiert.

Wenn ich als "Regional-Manager " (Dan?) für einen Bereich verantwortlich bin, na dann wúrde ich doch wohl einen Weg finden die Käuferschar (und insbesondere die Verkäuferschar) und die vermeintlichen Kaufwilligen entsprechend zu informieren.

Genauso verhält es sich mit dieser update-Schwemme, wo niemand weiß, was denn nun eigentlich geändert wird.

Das hat alles nichts mit der Performance der Geräte zu tun.

@panicman

Hi,

in Deinem Video ist das "signal Island" Relais nicht gesetzt. Wenn Du vierpolig trennst und alles über load versorgst, so wie in Deinem Schaltplan, dann funktionieren Deine nachgeschalteten RCD's nicht im Off-Grid Modus.

"Solar Arc" fault würde ich auch anmachen. Ist zwar eigentlich nur für den amerikanischen Markt aber erzeugt auch bei uns ein bisschen mehr Sicherheit.

Danke PanicMan

für deine Hilfe

Gutes Konzept hast du dir da überlegt.

Ich habe es mittlerweile selber rausgefunden wie ich das machen werde .

Ich bleibe bei meiner jetzigen Stromverdrahtung in dem Fall WR speist Netzparallel ins Haus ein und nicht durch den Deye durch also Grid rein und Load raus so wie viele hier machen (Hauslast hängt am Load und dann den Not-0 -Schalter einbauen damit beim Deye Defekt man zurück aufs Netz umschalten kann.

Ich habe für mich einen besseren Plan erarbeitet.

Falls jemanden interessiert.

WR Deye parallel angeschlossen es läuft Alles ganz normal das Hauslast wird von der PV Anlage oder Batterie versorgt der Deye misst nach dem Zähler mit CT Klemmen den Strom und regelt soweit es geht so, dass man nicht viel Strom vom Netz bezieht. Wie das hier jeder sich zu Nutze gemacht hat.

Beim Netzausfall wird die (in meinem Fall 50A Vorsicherung) im Zählerkasten ausgeschaltet und der Deye wird auf der AC Seite (Grid) mit LSS und FI Richtung Hauslast getrennt

(Also FI und LSS ausschalten.)

Dann wird das Kabel das vorher am Deye Load angeschlossen wurde und über FI und LSS und abgesichert ist am 63A Lasttrennschalter eingeschaltet und der Strom fließt vom Deye Richtung Hauslast, (Inselbetrieb) damit habe ich meinen Notstrom.

Man muss natürlich unbedingt die richtige Reihenfolge einhalten beim Umschalten auf Notstrom und dann zurück.

Vorteil Nr.1 Bei Netzparallel geht nicht der ganze Strom durch Deye durch sondern nur von PV Anlage und Batterie bzw. Der Rest wird vom Netz ohne WR ins Haus eingespeist beim Deye Defekt muss ich nichts umschalten und spare mir somit den Einbau vom Sontheimer und Co. Schalter

Wenn der Strom vom Netz weg ist dann schalte ich wie oben beschrieben um (Zuerst Netz wegschalten dann WR AC Seitig wegschalten danach auf Deye Load AC seitig mit FI und LSS und einem Lasttrennschalter aufs Hausload draufschalten und in umgekehrter Reihenfolge zurück, wenn der Strom vom Netz wieder da ist.

Vorteil Nr.2 ich muss an meiner Verkabelung nichts ändern, Außer am Load Anschluss vom Deye 5 poliges Kabel mit FI und LSS Richtung Zählerkasten legen und dort den Lastrennschalter am Hausload einbauen.

Dieses Schema wurde nur an meine bestehende Elektro Verdrahtung angepasst und soll nicht 1:1 übertragen oder nachgebaut werden es dient nur dem Infozweck für andere Mitglieder die es so machen wollen.

Jeder hat andere Stromverbraucher und andere Prioritäten und so wie hier viele anschließen, dass das Haus am Deye Load hängt ist sicherlich auch gut und sinnvoll für manche User hier.

Mfg

Serg8

Richtig angedacht, nur würde ich einen 1-0-2 unterhalb des WR setzen. SLS raus und den 1-0-2 auf 2 schalten.

WR aufschrauben mit Kopf oder Taschenlampe und die Kabels umpolen, nee Danke.

Vielleicht geht es nicht eindeutig aus meiner Beschreibung vor, aber ich muss nichts am WR oder sonst irgendwo umpolen.

Der Load am Deye ist fest verdrahtet und abgesichert aber noch getrennt am Lasttrennschalter mit dem Hausload und ist im normal Fall (Netz ist vorhanden)

wie gesagt noch nicht mit dem Hauslaod verbunden, erst beim Stromausfall wird nach der mechanischen Trennung vom Netz und WR AC seitig im Zälerkasten auf Hausload geschaltet mit dem Lasttrennschalter.

Ach ja die Taschenlampe braucht man dafür um dann mit einer Hand die paar Schalter im Zählerkasten zu schalten :grinning:

....na dann. Finde ich echt umständlich. Mein WR hängt auch netzparallel. Wenn, ja wenn ein Stromausfall kommen sollte, schalte ich ein Schalter um - ist ein Krauss/Naimer 1-0-2. Der steht normal auf Grid und bei Ausfall auf Not.

Wie gesagt, Stromausfall hatten wir hier das letzte mal vor 10 Jahren, da wurde von 3x110V auf 3x230V umgestellt. Sonst war hier seit dem 2. WK nichts mehr {green}:grinning:

1 „Gefällt mir“