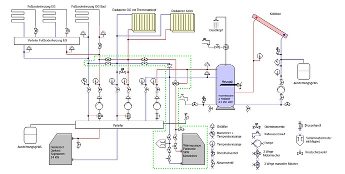
Einbau Wärmepumpe

tageloehner: ich weiß nicht ob die Kreise entkoppelt sind. Der Verteiler ist ein PAW, der hat laut Beschreibung einen getrennten Vor und Rücklauf.

Kann ich das irgendwie herausfinden ob die Kreise entkoppelt sind? Die Gasheizung selbst hat keine Pumpe. Wenn die entkoppelt wären, müsste die ja eine Pumpe haben oder nicht?

Wenn es hilft, kann ich mal von dem Verteilerblock die Isolierung abnehmen und ein Foto reinstellen.

Du hast für jeden Kreis einen eigenen Mischer und eine eigene Pumpe. Alle Heizkreisregelungen sind dadurch von der Wärmeerzeugung entkoppelt.

Effizient wird das ganze, wenn du dir das wegsparen kannst. Sind sicher so 100W 24/7 plus das notwendige überheizen

Die Pumpen, die noch mit pumpen entlasten die UWP der WP. Da kommt also von der Stromersparnis nix zusammen.

Man kann das auch ohne 3WV machen, wie hier mit einer extra Pumpe für WW. Was mir hier fehlt aber vermutlich real eingebaut ist, sind die Rückschlagklappen die WW und Heizbetrieb von einander entkoppeln.

1 „Gefällt mir“

Also prinzipiell finde ich 15000Kw/h schon viel für ein Haus mit solchen Werten. Über was du dir im klaren sein musst, deine Solaranlage ist eher suboptimal. Wenn du die gegen eine Fotovoltaik austauschst, bist du flexibler und hättest für eine Brauchwasserwärmepumpe auch im Sommer genug Energie. Die Brauchwasserwärmepumpe musst du aber auch noch zusätzlich im Kesselbereich isolieren um den scop auf erträgliche Werte zu bekommen. Ein cop von 3 ist jenseits von gut und böse, das sind Laborwerte. Wenn du dir mal dieses Video ansiehst https://www.youtube.com/watch?v=RO9A6qrNiqc , er erklärt es ziemlich gut, all seine Videos sind mit viel Erfahrung. Wenn du eine Wärmepumpe einbauen willst, schau dir die Panasonic Pumpen an, die haben eine Community und du hast Service. Wenn deine WP kleiner als die errechnete Leistung ist, ist das eher besser, als schlechter. Schau dir auch das Video von Herrn Schenk an https://www.youtube.com/watch?v=4zAttQNeL5w&t=5684s , da wirst du auch schlauer als dümmer. Bedenke, du hast noch einen Ofen, der dir im Ernstfall Unterstützung leistet. Wenn du mit 35°C Vorlauf auskommst, bist du schon mal auf der Gewinnerseite. Den Gaskessel kann man auch mit Tarifen ohne Grundgebühr betreiben, da ist der Kw/h Preis zwar teurer, aber du hast ja nur wenig, reines Rechenexempel. Setz dich mit dem doppel differenzducklosen Verteiler/ Puffer auseinander https://www.youtube.com/watch?v=6yVMKv4YOR0 .

Hi, hab jetzt mal die Isolierung von dem Verteilerblock runtergenommen und du hast recht, nach jeder Pumpe ist ein Rückschlagventil eingebaut. Hab das mal im Schema richtig eingezeichnet. Ein paar Absperrventile waren auch noch falsch eingezeichnet. Es gibt von PAW leider auch Rückschlagventile die man von außen nicht erkennt, jetzt kann es natürlich sein, das da noch was drin ist was ich nicht weiß.

Aus dem Grund und da mir vermutlich die UWP der WP das Heizungswasser durch alle Kreise drückt habe ich das Schema umgezeichnet und würde mich nun mit der WP nach den ganzen Verteilerblock, Pumpen, Ventilen reinhängen. Dadurch hätte ich dann aber nur mehr einen Heizkreis, müsste aber nix mischen und Pumpe müsste auch nur mehr eine laufen.

Steuern würde ich das ganze dann folgendermaßen:

Das EG mit der Fußbodenheizung über eine Heizkurve (Assentemperatur/Vorlauftemperatur) so einstellen das die Innentemperatur passt.

Wenn diese Vorlauftemperatur reicht um das OG warm genug zu bekommen, dann wäre alles super. Zu warm kann es eh nicht werden da ja dann die Stellventile an den Heizkörpern abriegeln. Reicht die Vorlauftemperatur nicht aus werde ich mit der Klima zuheizen.

Könnte das Schema so funktionieren, oder habe ich was wichtiges übersehen?

Die WP hat selbst ein Ausdehnungsgefäß, weil das der Gasheizung würde im WP Betrieb mit dem neuen Schema ja wegfallen.

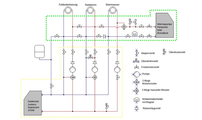
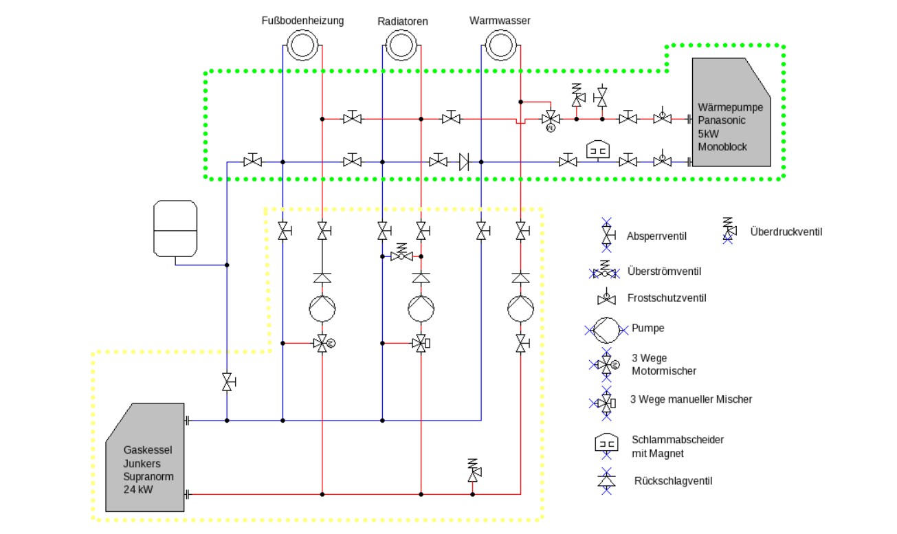
Ich würde überlegen, das kompakter zu machen. Versuch im paint ..

solar heizen macht natürlich nur sinn, wenn die kollektorfläche reicht

Also da muss man aber schon das ganze Dach voll mit Kollektorfläche haben.

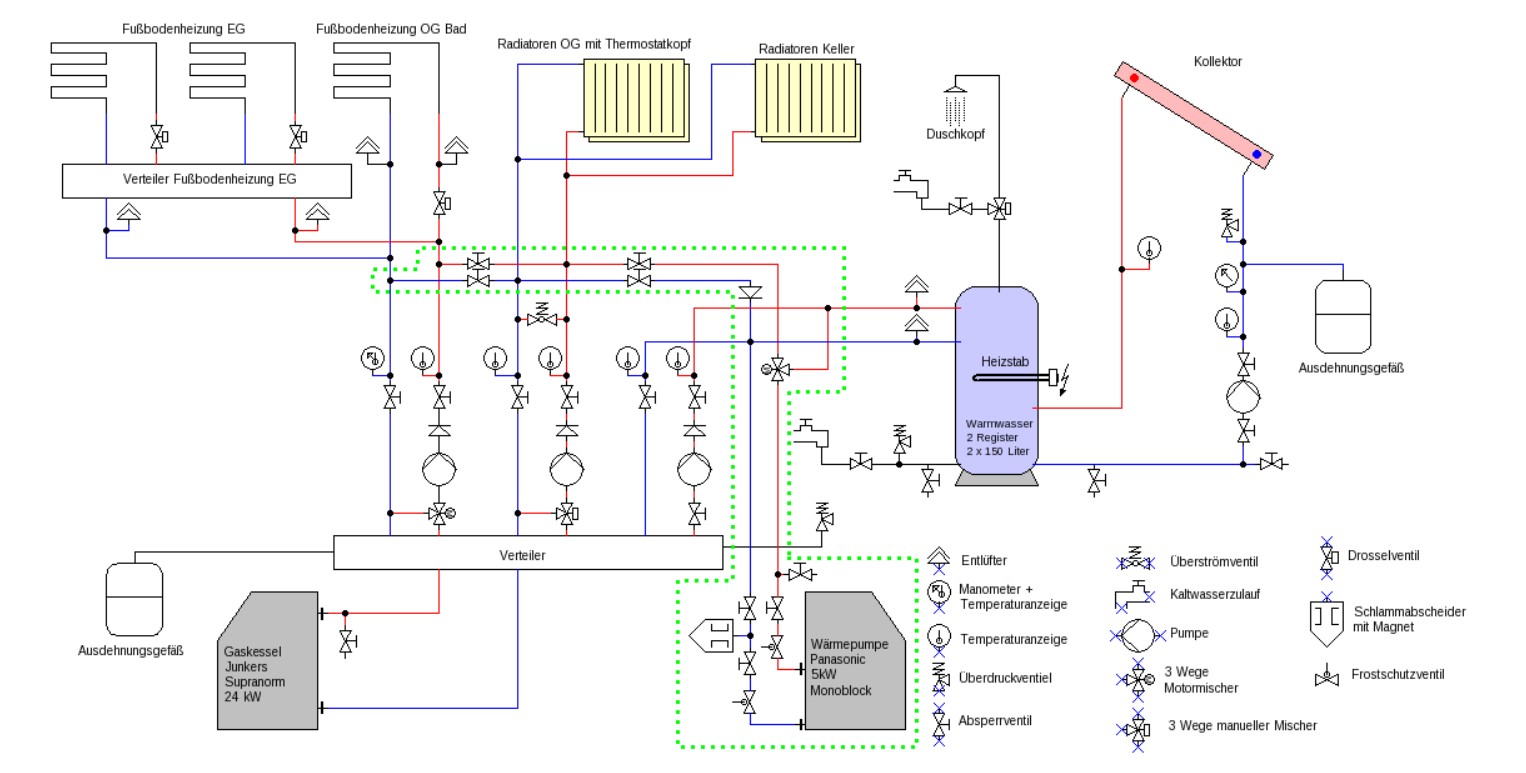
Hi, habe es mal kompakter gezeichnet.

Im WP Betrieb sind alle Ventile, welche sich im der Schemazeichnung im gelb gepunkteten Bereich befinden geschlossen.

Im Gasbetrieb sind alle Ventile welche sich in der Schemazeichnung im grün gepunkteten Bereich befinden geschlossen.

Das Rückschlagventil im gelb gepunkteten Bereich im Rücklauf soll dafür da sein, das es mir im Warmwasserbetrieb das Wasser nicht in den Fußboden oder Radiatorheizkreis drückt.

Ich habe noch versucht das bestehende MAG einzubinden, dann könnte ich das von der WP ausbauen. Ein Überdruckventil habe ich ebenfalls noch im WP Bereich mit eingeplant, muss aber erst schauen ob die WP bereits eines hat.

Solarmässig habe ich ein Balkonkraftwerk mit 1,6 kW Peak und 2,5 kWh Speicher. Im Sommer und Übergangszeit reicht das ganz gut, um im Haus alles unter 800 Watt Verbrauch zu decken.

Für den WP Betrieb würde ich da vermutlich eine riesige Anlage benötigen. Meine macht so bei schlechten Wetter, wie es im Winter oft ist, um die 0,4 kWh pro Tag. Um auf 30 kWh (Hausverbrauch + WP) zu kommen, würde ich unrealistische 75 kWh Peak benötigen.

Die Solarthermie hat am Dach ca. 6m2, das wären 3 Solarpanele, also noch weit weg von den 75 kWh. Die leistet außerdem seit 28 Jahren gute Dienste und von gut funktionierenden Sachen trenne ich mich nicht so gern :slight_smile:

Ich verstehe nicht diese Querverbindung hinter deinen alten Heizkreisreglern. Die werden dadurch doch wirkungslos. Oder willst du immer händisch aufdrehn?

MAGs dürfen/sollen nicht mit Absperrhähnen eingebunden werden. Ja es ist noch das Sicherheitsventil da, aber man muss das nicht unbedingt testen…

In Wartungsgruppen ist immer absteller und ablass drin.

1 „Gefällt mir“

Das dürfte doch wenigstens manchmal mehr erzeugen, als für WW geebraucht wird? Ich denke, eine Heizungsunterstützung aus dem WW-Speicher könnte funktionieren

ja, als blombierbares Kappenventil, damit man davon ausgehen kann, dass derjenige, der es verschließt, weiß, was er tut und sich hoffentlich dran erinnert, es wieder zu öffnen.

Aber kein Kugelhahn.

Die beiden Absperrhähne vor/hinter dem MAG rauswerfen und gut ist.

1 „Gefällt mir“

Ich habe auch zwei Kollektoren für Solarthermie. In der Regel bringt das nur wesentlich was, wenn man die Heizung eh nicht an hat.

1 „Gefällt mir“

Nur aus der Beobachtung der wenigen mir bekannten Systeme: 60qm großer Wohnblock da wird immer mal wieder in die Heitzung umgepumpt. 10qm EFH kocht auch im Winter regelmäßig. 3qm EFH mit 400l FW-Speicher reicht knapp für WW.

Ach ja. Und 6qm Anlage, der hab ich umpumpen in “Felsspeicher” nachgerüstet weils immer wieder übergekocht ist. Da wohnen aber nur 2 Personen.

Wenn die Sonne scheint, kann ich mir das auch im Winter vorstellen. Aber bei 90% trübem Wetter kommt doch so gut wie gar nichts. Oder doch? Bekannter hat 6m², der meinte, den ganzen Winter holt der da nichts runter.

Kann ich mir auch nicht vorstellen. Die Sonne dümpelt zwar durch aber wenn die Außentemperaturen niedrig sind strahlt auch ne Röhre Aufgrund der Fläche wieder Wärme ab. Selbst wenn man damit mehr als mit einer PV ernten könnte, das würde sicher durch den Verlust wegen niedriger Umgebungstemperatur gefressen werden. Auch wenn die Röhren da drin isoliert sind.

Aber so wie heute, Schnee liegt noch, Temperaturen unter 0°C. Sonne schien. Von unseren 15kWp kamen (sie läuft noch) ungefähr 21kWh runter. Wenn ich nun von ein wenig mehr Wirkungsgrad weil weniger Temperatur ausgehe, also 25% Wirkungsgrad, und eine ST mit Vakuumröhren hat ca. 75%, dann wären das ungefähr 63kWh Wärme gewesen. Bei um die 70qm Dachfläche….

Also diesen Winter gabs bei mir so 50% Sonne. Nur bei mir wegen “spezieller” Lage ist die ab 13-14 Uhr hinterm Berg