Hallo, ich will mir im Frühjahr/Sommer selbst eine WP einbauen. Ich habe hier im Forum schon etwas gelesen, bin jedoch kein Heizungsprofi und würde mich über jede Unterstützung freuen.
Hier mal ein paar Daten zum Einfamilienhaus:
Baujahr: 1997
Geschosse: Keller, Erdgeschoß, Obergeschoß mit Dachschräge und Decke
Raumhöhe: 2,40m
Abmessung Außen: 12,5m x 10m
Wandstärke: 35cm Ytong + 5cm Thermoputz
Obergeschoß Dämmung Dachschräge: 30cm Glaswolle
Obergeschoß Dämmung Decke: 35cm Glaswolle
Fenster: 2fach Verglasung
Im Keller sind Radiatoren ohne Thermostatkopf (Keller wird jedoch nicht beheizt)
Im Erdgeschoß ist eine Fußbodenheizung + Kachelofen.
Im Obergeschoß sind Radiatoren mit Thermostatkopf + eine Fußbodenheizung im Bad + Klimaanlage.
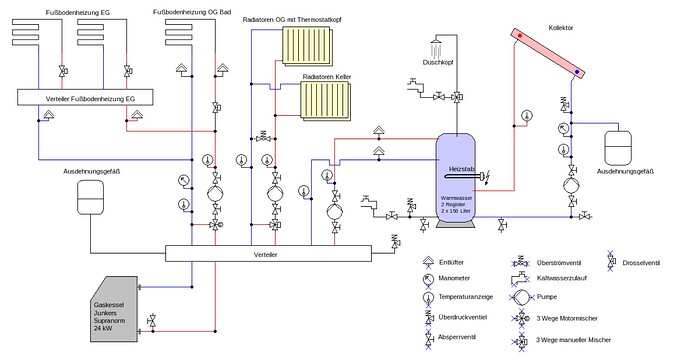
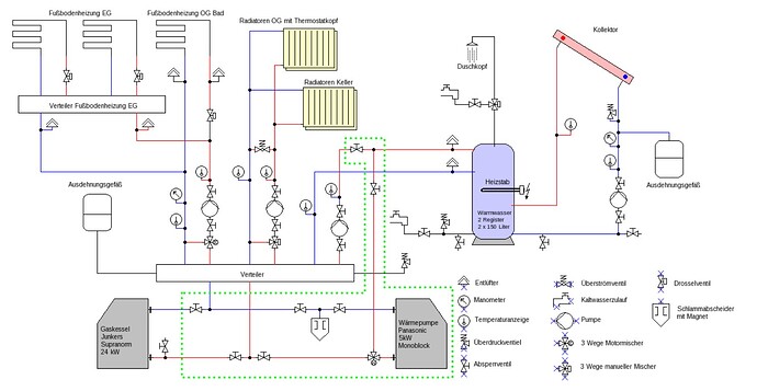
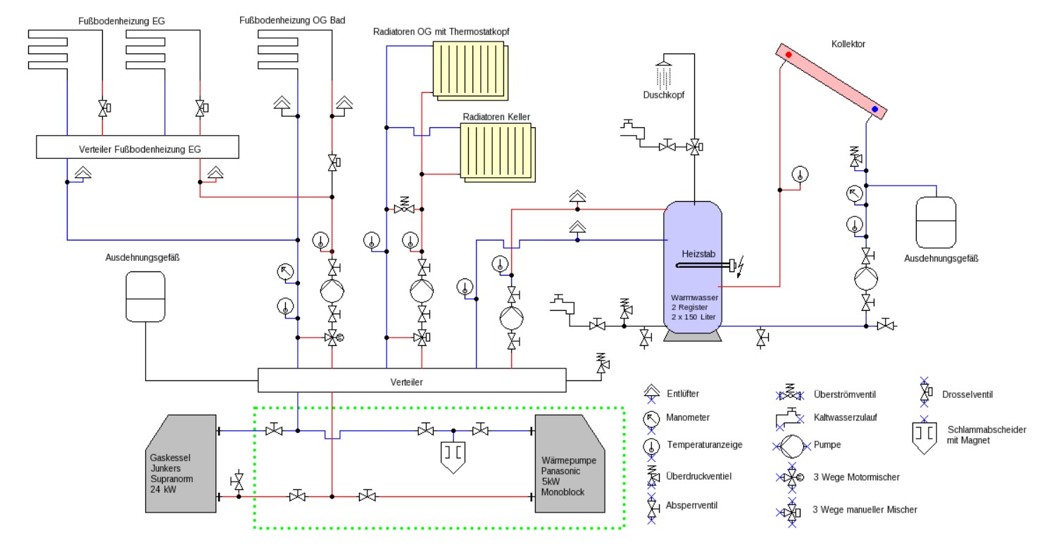
Momentan ist eine 28 Jahre alte Gasheizung verbaut. Die würde ich gerne als Backup behalten und die WP einfach dazubauen. Ich hänge ein Schema an, was momentan vorhanden ist und wie ich mir das einbinden der WP vorstellen würde (der im Schema grün gepunktete Bereich ist geändert, der Rest ist gleich geblieben). Als WP hätte ich die "Panasonic Aquarea WH-MDC05J3E5" ausgesucht. Momentan heize ich das EG mit dem Kachelofen und das OG mit der Klimaanlage. Ziel ist es jedoch das ganze Haus im nächsten Winter mit der WP zu heizen und nur im Notfall die anderen Heizungsmöglichkeiten zu nutzen.
So würde ich mir die Steuerung vorstellen:
Keller: bleibt unbeheizt, keine Steuerung notwendig.
OG: (Türen teilweise offen) ein Innenraumthermostat sollte die Temperatur auf 21,5-22,5 Grad halten. Kinderzimmer und Schlafzimmer sollten 20,5-21,5 Grad haben, das würde ich aber mit den Thermostatköpfen einstellen. Ist die Solltemperatur hier noch nicht erreicht, läuft die Pumpe vom Radiatorheizkreis, die WP erzeugt die eingestellten Vorlauftemperatur. Ist die Solltemperatur erreicht wird die Pumpe vom Radiatorheizkreis ausgeschalten.
EG: (offene Bauweise) ein Innenraumthermostat sollte die Temperatur auf 22-23 Grad halten. Hier ist ebenfalls ein Schlafzimmer, welches 20,5-21,5 Grad haben soll, das würde ich über das Drosselventil der Fußbodenheizung einstellen. Ist die Solltemperatur hier noch nicht erreicht, läuft die Pumpe vom Fussbodenheizkreis, die WP erzeugt die eingestellten Vorlauftemperatur. Ist die Solltemperatur erreicht wird die WP runtermodeliert.
Warmwasser: Das Wasser soll zu einer bestimmten Zeit auf die eingestellten Grade aufgeheizt werden (Momentan um 17:00 Uhr auf 45 Grad).
Also Grundsätzlich im EG und OG je ein Innenraumthermostat, wo ich die Temperatur für die wärmsten Räume einstelle und den Rest über die Thermostatköpfe/Drosselventile.
Fragen:
Würde das Scheme so wie ich es gezeichnet habe funktionieren? Da die WP ja eine eigene Heizkreispumpe hat, wie sieht das mit den bestehenden Heizkreispumpen aus. Würde mir die Heizkreispumpe der WP nicht das Wasser in alle Heizkreise drücken.
Der Warmwasserboiler ist nicht für WP ausgelegt. Hab gelesen das funktioniert dann nicht, weil der Wärmetauscher zu klein ist.
Momentan wird das Wasser um 17 Uhr auf 45 Grad aufgeheizt was dann für 24 Stunden reicht. Würde das funktionieren?
Lässt sich die Warmwasseraufbereitung bei der Panasonic nur über die Pumpe steuern oder ist unbedingt ein Umschaltventil notwendig?
Vielen Dank für Eure Hilfe.
Bestehende Heizung:
Heizung mit WP:




