Es gibt ja neben Victron einige weitere Kandidaten welche wegen der gefahrlosen Kleinspannung mit 48 Volt Batterien arbeiten.
SMA mit dem Sunny Island, Hoymiles mit der HYS Baureihe,
Growatt SPF5000
Steca Solarix 5000-48 die im Übrigen auch DC Kühltruhen für 24 Volt anbieten
Bosswerk BW-HY4600 /3600
Deye Ningbo SUN-xxK-SG04LP3-EU
Viele handelsübliche 230V AC Materialien und Bauteile können auch für 48 Volt benutzt werden. Manche 230 Volt AC Schütze sind von den Herstellern sogar noch bei 48 Volt DC mit ähnlichen Eigenschaften spezifiziert, obwohl ansonsten für DC Netze kaum genormte Produkte bekannt sind.
Grundsätzlich funktioniert die 48Volt Versorgung mit allen PoE (Power over Ethernet) Geräten ohne Weiteres. Bei mir sind hier alle Router (Mikrotik), Switches (D-Link), IP Telefone (Snom) und Überwachungskameras (Mobotix) direkt angeschlossen.
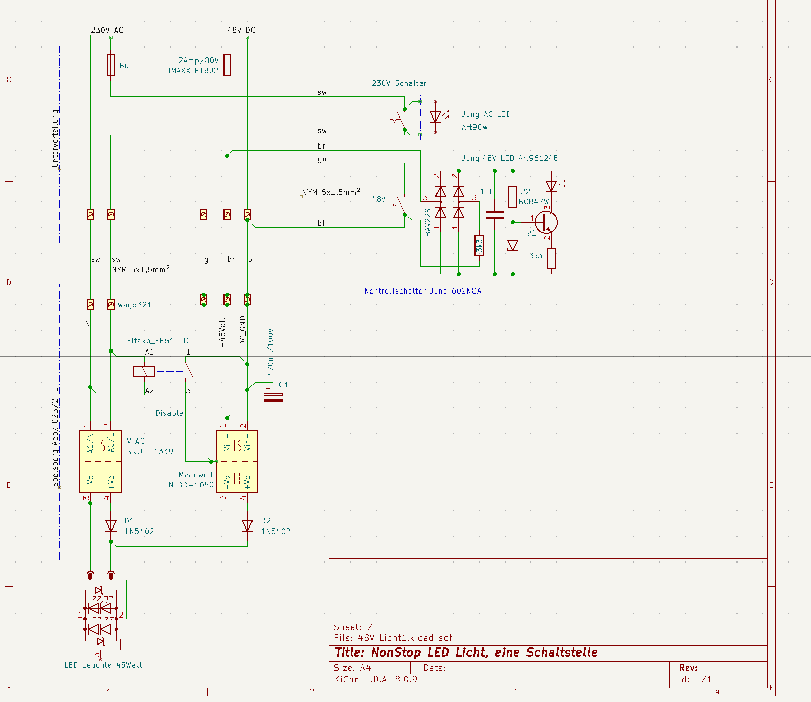
Seit dem europaweiten Verbot von Leuchtstoffröhren wird es aber vermehrt interessant, LED Leuchten an sowieso vorhandenen 48Volt Hybrid Wechselrichtern laufen zu lassen. Dies funktioniert leider nicht mit allen LED Leuchten, weil deren interne Spannung zu hoch ist. Als Hinweis für eine passende Klasse von LED Lampen ist in der Regel der Anschluß der LED Konstantstromquelle über einen Hohlstecker, an welchem sich eine LEDVorwärtsspannung von typisch 42 Volt einstellt.
Anstelle des mitgelieferten Konstantstromnetzteils verwende ich 48 Volt Konstantstromtreiber von Meanwell. Der LDDS - 1000 HWB hat ein sehr schmales Gehäuse. Er ist als OEM Modell für italienische Stucchi Schienensysteme mit 7 Euro etwas teuer, kann aber mit einem 50k Poti gegen GND aber auch gedimmt werden. Im Foto sieht man den von mir verwendeten Meanwell NLDD - 1050 HW in einer Verteilerdose in der Printversion zu etwa 3 Euro. Es sind Versionen bis 1,4 Amp verfügbar. Für 40 Watt Einlegeleuchten passt die 1 Amp. oder 800mA Version. Mit weniger Strom kann man Wirkungsgrad und Lebensdauer einiger Chinesenlampen noch deutlich steigern. Zur Installation verwende ich flexible Lautsprecherleitung oder vorhandenes NYM mit Wago Klemmen Baureihe 221. Achtung: Um nicht zum Großabnehmer für Konstantstromquellen zu werden, ist direkt am Eingang des Reglers ein möglichst fetter Elko erforderlich. Die Leitungsinduktivität erzeugt sonst DC Spannungsspitzen welche den Regler meist sofort zerstören.
Interessant ist der Enable Pin an den Meanwell Konstantstromquellen. Er erlaubt es, den Lampenstrom direkt mit dem im Regler befindlichen Mosfet zu schalten, ohne daß dieser über den Lichtschalter fließen muß. Die Leitung zum Lichtschalter kann damit auch ohne Verluste sehr lang werden und man kann einfachen Klingeldraht oder Telefonleitung 0,14mmq nehmen. Bei mehreren Schaltern empfiehlt sich ein „Eltako“. Alle Produkte der Firma Eltako mit dem Spannungsbereich „UC“ funktionieren auch mit 48 Volt DC obwohl das im Datenblatt nicht explizit spezifiziert ist.
Weitere erprobte 48V DC Geräte: USB Switch Exsys EX-1596HMVS. Das ist ein nicht gerade billiger USB2.0 Hub in einem Gehäuse welches sich mit und ohne Hutschiene im Schaltschrank montieren lässt. Der (48V) PC wird am USB Ausgang nicht belastet und der Switch bezieht seine 48V Versorgung über eine getrennte 2poligen Stecker. Im Innern werkelt dazu ein Spannungsregler TPS54360 von Texas Instruments, welcher auf den 6 USB Buchsen bis zu 3,5 Amp abgeben kann.
Welche Geräte habt ihr an eurem 48 Volt Netz direkt laufen ?




