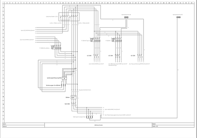
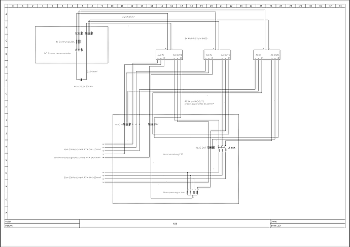
Bin gerade in der Planungsphase um die Elektrik in meiner alten Hütte für die Zukunft zu ertüchtigen. Ein neuer Zählerschrank an geeignetem Platz muss her damit ich alles geplante ordnungsgemäß anschließen und anmelden kann. Es soll ein dreiphasiges Victron ESS System werden + Wallbox und vorausichtlich nächstes Jahr noch eine “große” Wärmepumpe die dann die Heizung komplett übernimmt.
Kabelwege zum alten Zählerschrank/Hausverteilung kann man vergessen, Überspannungsableiter könnt man zwar nachrüsten aber kein Platz für APZ-Feld.
Hab schon mal nen groben Plan gezeichnet wie der neue Zählerschrank und der Anschluss der WR aussehen soll:
Bei ein paar Sachen bin ich mir nicht sicher ob das so passt.
Kann man die AC IN wie geplant direkt an den Zählerausgang tackern, ohne weitere Vorsicherung ausser den SLS? Krieg sonst ja keine Selektivität hin bzw. müsste danach viel zu klein absichern, das würde eng.
Passt das wenn der PE zu den Unterverteilungen jeweils direkt von der Potentialausgleichsschiene/Fundamenterder kommt?
Direkt hinter die WR gehört ja eigentlich auch noch ein FI, haut wieder net hin wegen Selektivität. Oder den Selektiven FI dorhin und vor den WR nur einen Lasttrenner?

